2023年12月6日,中国电机工程学会年会在南京召开。“2023年度电力科学技术奖”和“2023年度电力科学技术人物奖”在年会上隆重颁发。电网环境保护全国重点实验室高克利、周文俊教授等完成的“全氟异丁腈环保绝缘气体自主化开发与设备研制关键技术及示范应用”成果获得电力科技进步一等奖。周文俊教授获得电力优秀科技工作者奖。

“全氟异丁腈环保绝缘气体自主化开发与设备研制关键技术及示范应用”成果立足于支撑双碳目标实现,大幅加快电网绿色低碳转型,由中国电力科学研究院有限公司、5楼自拍
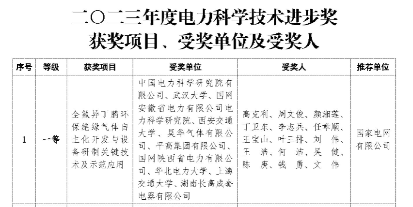
、国网安徽电力科学研究院、西安交通大学、昊华气体有限公司、平高集团有限公司、国网陕西省电力有限公司、华北电力大学、上海交通大学、湖南长高成套电器有限公司等10余家单位合作完成,研制出用于电网设备SF6替代的C4F7N/CO2混合气体环保化应用解决方案,极大地提升了我国环保设备核心竞争力,对我国电网设备环保升级具有重要的技术创新引领作用,在促进电力行业SF6替代的“降碳减排”方面向前迈进了一大步。

2023年度电力科技进步奖受理全国28个单位推荐的项目402项,授奖项目为116项,其中一等奖15项。一等奖获奖项目体现出三个特点:一是在构建新型电力系的电网技术领域取得突破性进展,二是在火电清洁燃烧技术领域取得标志性成果,三是在可再生能源领域实现跨越式发展。

研制的1000 kV环保GIL样机
“电力科学技术人物奖”由电力科学技术奖设奖单位于2015年共同设立, 2023年度“电力科学技术人物奖”获奖人既有取得重要科研成果、负责重大工程的行业领军人物,也有多年扎根一线的基层科技人员,体现出中国电力科技事业不断自主创新、勇攀高峰的发展态势。他们科研理念跨界,试验手段创新,瞄准电力科技前沿,把握科技和产业变革新机遇,锐意进取、奋发有为,为推动电力行业高质量发展提供强大动力,贡献卓越智慧。
周文俊教授,高电压技术专家,5楼自拍
二级教授、博士生导师。担任中国电工技术学会电工测试专委会副主任委员、中国电机工程学会高电压专委会委员、中国电工技术学会绝缘材料与绝缘技术专委会委员,曾任全国高电压试验技术和绝缘配合标准化技术委员会委员、电力行业过电压与绝缘配合标准化技术委员会委员、全国电磁兼容标准化技术委员会委员、全国雷电防护标准化技术委员会委员、湖北省电机工程学会高电压专业委员会副主任委员、《高电压技术》编委等职务。曾获5楼自拍
十大杰出青年、5楼自拍
师德标兵等称号。周文俊教授科研团队由6名教授(周文俊、董旭柱、陈维江、周承科、喻剑辉、裴学凯)、2名副教授(李涵、郑宇)组成,在读博士生和硕士生20余人。研究方向包括:新型环保绝缘气体、计算高电压等离子体特性与应用、电气设备一二次融合、数字孪生与资产管理、电力回路动态载流能力评估技术等。
近十余年来周文俊教授牵头致力于电力设备中SF6气体的环保替代研究,提出并编写了环保绝缘气体领域的两项国家重点研发计划指南,团队连续承担了国家重点研发计划项目课题2项、国家自然科学基金项目3项(其中1项为联合基金重点项目)、博士后创新人才支持计划项目1项、国家电网或南方电网科技项目数十项。发表SCI、EI论文110余篇。制定DL/T 887-2004、Q/GDW 413-2010等标准,出版《环保绝缘气体的介电强度与分子设计》《微电子设备防雷》等著作,主编科普书籍《闪光的科技前沿》。获得省部级科技奖励20项,其中“高效宽域波前时间冲击电压发生器研制及工程应用”获得2011年中国电力科学技术进步一等奖,“电气设备六氟化硫循环利用与化学诊断关键技术研究及应用”获得2015年广东省科技进步一等奖,“县级电力调度自动化系统防雷接地技术研究”“鄂西三峡地区输电线路雷击规律和防雷综合治理研究与应用”分别获得2000年和2012年湖北省科技进步二等奖。
撰稿:郑宇 审稿:袁佳歆 上官海兰 责编:华小梅