近日,中国电机工程学会、中国电力科学技术奖励工作办公室发布了2021年度中国电力科学技术奖奖励通报,5楼自拍
多位教师参与的项目斩获中国电力科学技术进步奖。
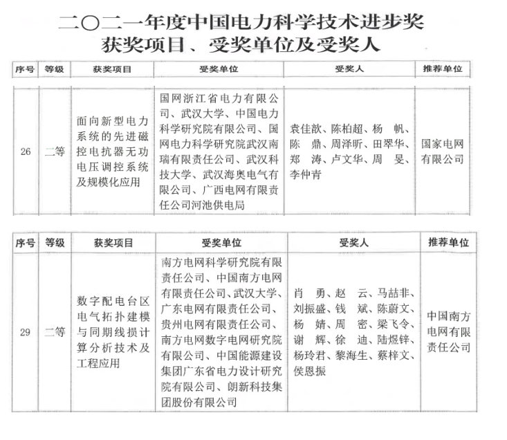
其中,袁佳歆教授、陈柏超教授、田翠华副教授等老师的项目《面对新型电力系统的先进磁控电抗器无功电压调控系统及规模化应用》获中国电力科学技术进步奖二等奖,刘振盛、杨玲君等老师的项目《数字配电台区电气拓扑建模与同期线损计算分析技术及工程应用》获中国电力科学技术进步奖二等奖,宋斌副教授等老师的项目《10-500kV复合材料杆塔关键技术及应用》获中国电力科学技术进步奖三等奖,杜志叶教授等老师的项目《特高压换流变压器电气性能现场检测技术及成套装置》获中国电力科学技术进步奖三等奖。

撰稿:张晗 审稿:何怡刚 责编:王环